Jasne osnove
Preproste razlage modelov, podatkov, pozivov, avtomatizacije in razmišljanja brez nepotrebnega tehničnega balasta.


AwelonAI Junior
AwelonAI Junior je preprost prvi stik z umetno inteligenco za radovedne mlade, ki želijo razumeti, kako AI deluje, kako jo varno uporabljati in kako z njo ustvariti prve projekte.
Brez težke teorije na začetku. Začnemo z idejami, primeri, eksperimenti in praktičnim ustvarjanjem.
Cilj ni, da mlade zasujemo s teorijo. Cilj je, da umetna inteligenca postane dovolj jasna, da znajo postavljati boljša vprašanja, prepoznati možnosti in samozavestno začeti ustvarjati.
Preproste razlage modelov, podatkov, pozivov, avtomatizacije in razmišljanja brez nepotrebnega tehničnega balasta.
Udeleženci ustvarijo konkretne rezultate: asistente, enostavne delovne tokove, generatorje idej in ustvarjalne AI eksperimente.
AI predstavimo kot orodje, ki ga je treba preverjati, testirati in uporabljati premišljeno — ne kot magijo.
AwelonAI Junior je primeren kot delavnica, kratek tečaj, šolska aktivnost ali uvodni dogodek za mlade, ki želijo zgodaj spoznati tehnologijo.
Kaj umetna inteligenca je, kaj ni, kje jo uporabljamo in zakaj postaja pomembna v vsakdanjem življenju.
Kako komunicirati z AI sistemi, oblikovati jasne zahteve, primerjati rezultate in jih izboljševati.
Preprosti izzivi, kjer mladi ideje spremenijo v uporabne AI prototipe, predstavitve in kreativne izdelke.
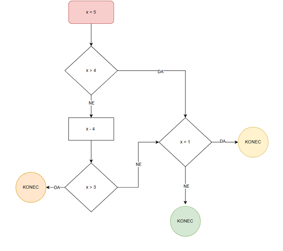
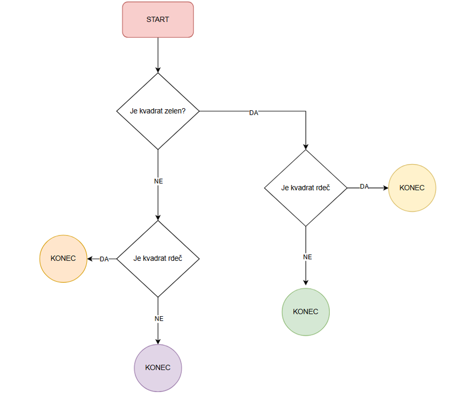
V programu mladi ne dobijo samo odgovorov. Učijo se razmišljati po korakih: kaj se zgodi najprej, kdaj izberemo pot DA ali NE, kako se vrednosti spreminjajo in kako iz tega nastane preprost algoritem.
Umetno inteligenco predstavimo skozi jasnost, igro, strukturo in praktično ustvarjanje — preden tema postane preveč abstraktna.